[2PWRv32/33] 9. Использование IO-линий в режиме «выход» для управления внешними устройствами
Внимание! На линиях ввода/вывода (l1-l4) устройства в режиме «выход» 12 В, до 200 мА (не типичный "дискретный выход"). При не правильном их использовании подключенное оборудование может выйти из строя.
Линии Input-Output (IO) устройства могут использоваться как для работы в режиме «вход», так и в режиме «выход» для управления внешними устройствами.
Устройство имеет четыре IO линии, соответствующие контактам I1–I4 клеммной колодки. Конфигурирование IO линий для работы на «вход» или «выход» производится через управляющий web-интерфейс устройства либо при помощи URL-encoded команд. Все четыре IO линии могут быть настроены независимо друг от друга.
Управление IO линиями может осуществляться посредством SNMP команд, URL-encoded команд, через web-интерфейс или посредством SMS-команд (для устройств со встроенным GSM модемом).
Примеры использования:
удалённая перезагрузка серверов – имитация нажатия кнопки «Reset»;
удалённое управление сиреной, освещением, вентилятором;
управление электрозамком, электроворотами на удалённом объекте;
управление элементами «умного дома»: полив растений, открытие-закрытие жалюзи, водяной насос, отопительный котел, электронагреватели и другое;
удалённое управление энергоустановкой (дизель-генератор, бензогенератор)
Важно! Требуется правильное электрическое согласование IO линий при подключении внешних исполнительных устройств.
Важно! Линии IO не имеют гальванической развязки с устройством! При использовании реле, коммутирующих цепи 220В, помните об электробезопасности. Все работы должны проводится специалистами, имеющими соответствующую квалификацию и допуск к работе с данным напряжением.
Допустимо использование промежуточных реле с напряжением питания от внешнего источника 12В. Для подключения к IO линиям может использоваться управляемая розетка NetPing AC/DIN socket. Также можем посоветовать готовые сборки реле, которые можно подключить к нашим устройствам:
R15250 силовое реле 15A/250В на DIN-рейку (смотрите совместимость данного реле с моделью NetPing устройства на странице реле сайта);
MP701 Исполнительный элемент (4 независимых канала по 2 кВт 10А) (смотрите совместимость данного реле с моделью NetPing устройства на странице реле сайта);
Для более детальной информации обращайтесь в службу технической поддержки support@netping.ru
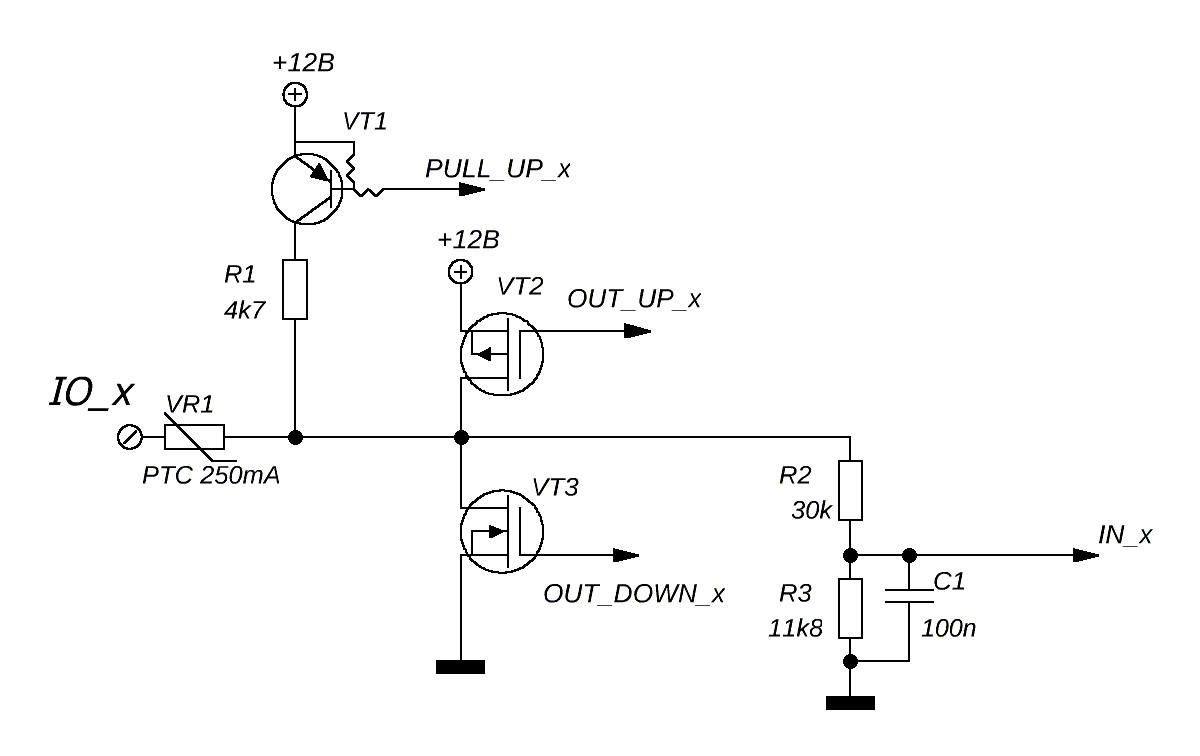
Электрические параметры IO-линий
В режиме «выход»:
напряжение логической «1»: push-pull 12 В, до 200 мА;
напряжение логического «0»: 0В, до 200 мА.
Режим push-pull позволяет управлять нагрузками, такими как светодиодные маяки, сирены, силовые реле, без промежуточных реле и усилителей сигнала.
В режиме «вход»:
напряжение логической «1»: > 8,2 В;
напряжение логического «0»: < 3,5 В.
Эквивалентная схема
